手机扫码
当前位置:
首页 > 装修常识 > 二手房拆除需要注意的事项,你知道吗?
浏览数:1232次
发布时间: 2023-01-07






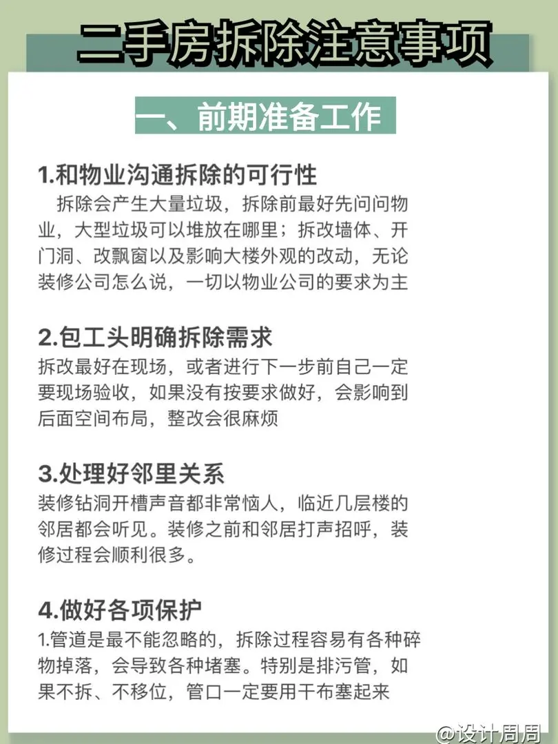
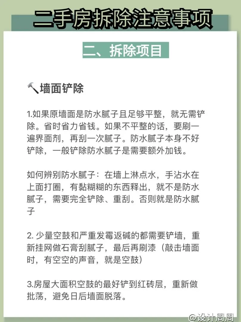
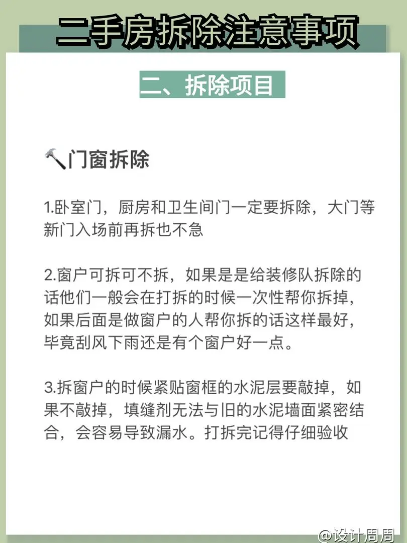
二手房拆除需要注意的事项,你知道吗?
没有装修过的朋友很容易进入一个误区,就是觉得打拆是最没有技术含量的事情,随便找工人就能干!
但是这里面也有技巧可言,如果拆得不对,比如承重墙会严重影响居住安全,物业直接找上门。万一打破楼板,害的楼下邻居漏水,还得花冤枉钱修补。
所以拆除也不能忽视,拆除的正确流程还有需要注意的事项小编给大家总结出来了,详情请看上图
声明:该文章来源互联网,由乐后屋装企精灵整理发布或转载,如有侵权请及时联系平台客服进行删除,版权归原作者所有,本处仅作为分享使用。
算一算我家装修多少钱? 5秒免费获取装修报价
扫码获取
微信扫描二维码关注

